Содержание
Топливная система
Штатные параметры:
Размер диффузора: 34 мм.
Жиклер холостого хода: 32
Основной топливный жиклёр: 135
Дозирующая игла установлена на 2-е деление от верха.
Общий вид жиклёров:
Фильтр водушный:
HFF5019
Примечания:
В связи с тем, что карбюратор не имеет ускорительного насоса, у большенства владельцев crosstrec 300 наблюдается провал при резком открытии газа, то есть это норма.
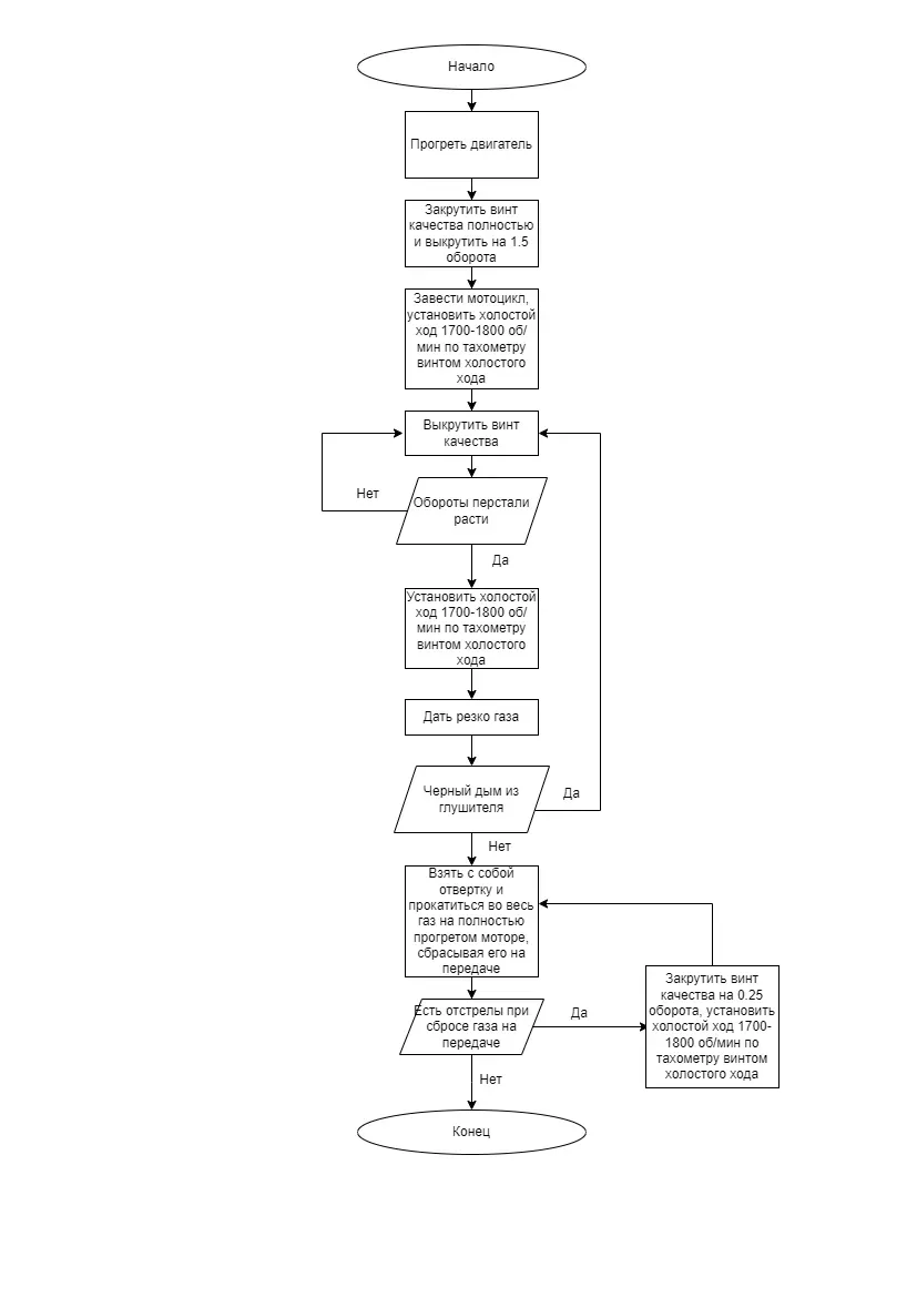
Для понимания: винт качества на данном карбюраторе регулирует количество воздуха смеси холостого хода. То есть закручивая винт, уменьшается количество воздуха, а выкручивая - увеличивается. Здесь мы регулируем соотношение количества воздуха к постоянному количеству топлива в смеси, так как количество топлива ограничено размером жиклёра.
Если осенью, зимой, весной начинаются отстрелы при сбросе газа, то это от бедной смеси, так как в данные сезоны воздух охлаждается, ставновится плотнее и его становится больше в топливно-воздушной смеси. Поэтому на данные сезоны смесь нужно обогатить, установив топливные жиклёры холостого хода большего размера (35,36).
Мануал Nibbi PWK nibbi-pwk-carburetor-manual_3_.pdf




